相关内容
-
解锁 3D 打印的未来:趋势、创新和预测
3D打印、增材制造的概念已经远远超出了早期作为一种原型制作工具的发展。如今,它站在工业创新的前沿,改变了产品的设计、制造和交付方式。从创建塑料原型到打印功能性金属、陶瓷和生物物体的飞跃不仅反映了技术进步,还反映了对效率、定制和可持续性不断增长的需求。
-
增材制造技术在航空航天领域的应用与发展
增材制造技术在航空航天领域的应用已经从实验室走向了实际生产,实现了从原型设计到关键组件乃至整体结构的制造。随着材料科学和打印技术的进步,未来将实现更大规模的部件生产,推动整个行业的制造革新。
-
增材制造粉末:3D打印的“魔法材料”
增材制造(Additive Manufacturing,AM),又称3D打印,是一种基于三维数据文件,通过逐层添加材料来制造部件的先进制造技术。而增材制造粉末则是这一技术的核心材料,它如同“魔法粉末”一般,赋予了增材制造技术无限可能。
-
增材制造对SiC基陶瓷的影响
增材制造(通常被称为3D打印)为碳化硅(SiC)基陶瓷这一高性能材料的制造与应用带来了革命性的变化。它通过逐层堆积材料的方式,从根本上突破了传统制造方法在成形复杂结构方面的局限,正在推动SiC陶瓷从制造简单零件向制造高度复杂、定制化的高性能构件发展。
入门知识科普——3D打印技术

3D打印又称增材制造技术,是一类以数字模型文件为基础,将粉末材料、流体材料、热熔材料等各类型的可粘合材料,通过计算机软件程序控制,使用逐层累加材料的方式来构建物体的立体快速成型技术。

图:3D打印技术原理图
区别于需要依靠模具成型的浇铸、注塑、铸造等传统工艺,3D打印不需要进行复杂的流程规划,仅凭打印机就可实现传统工艺难以加工的复杂结构成型,能够有效缩短生产周期,很大程度上简化了生产流程。

图:减材/等材/增材制造区别
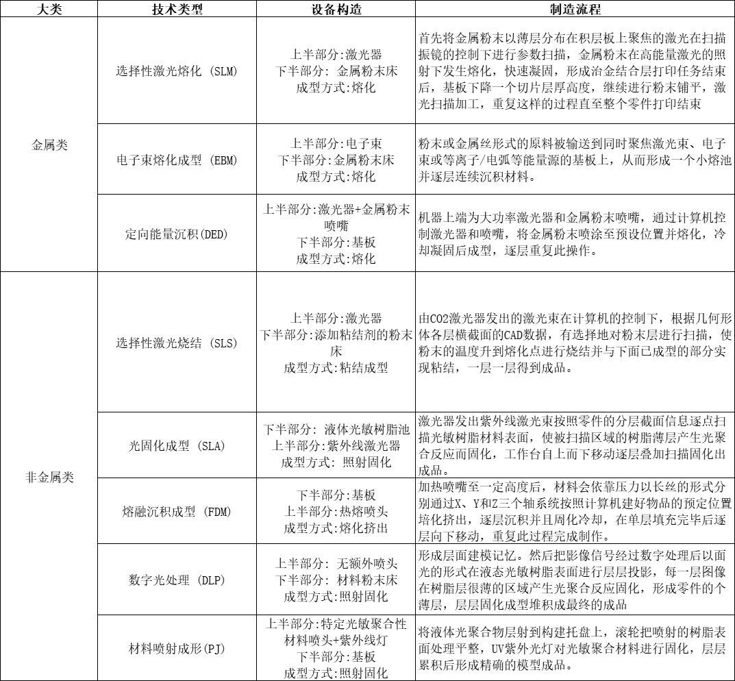
目前主流3D打印技术可分为金属类与非金属类,按照成型原理的不同,国际标准化组织又将其分为7大类,分别是:立体光固化(SLA)、粘结剂喷射(Binder Jetting)、定向能量沉积(DED)、薄材叠层(LOM)、材料挤出(FDM)、材料喷射(Material Jetting)、粉末床熔融(SLM、SLS、EBM)。
3D打印材料按照属性可以分为金属材料、无机材料和有机材料(通常叫做3D打印树脂)。3D打印树脂根据成型工艺分为熔融成型用树脂(简称FDM)和光固化成型用树脂(简称LCD/DLP/SLS)。

图:主流3D打印技术分类
Development History 3D打印技术并非凭空出现,它的发展史也是一部技术商业化的历史。接下来,我们一起来了解3D打印发展发展历史及历程。 1.早期概念和技术发展 3D打印的概念可以追溯到1859年。当时法国雕塑家François Willème提出了多照相机实体雕塑(Photosculpture)的方法,通过多角度拍摄获取三维图像。1892年,Joseph Blanther提出了使用层叠成型方法制作地形图的构想,并通过蜡板层压技术实现了这一想法。 2.关键技术和商业化应用阶段 1972年,Matsubara提出了使用光敏聚合物的技术,这是3D打印技术的一个重要里程碑。1983年,查尔斯·胡尔(Chuck Hull)发明了立体光刻(SLA)技术,并成立了3D Systems公司,这被认为是现代3D打印技术的起点。 随后,熔融沉积成型(FDM)和选择性激光烧结(SLS)等技术相继问世,推动了3D打印技术的商业化应用。 3.重要事件和技术革新 20世纪90年代,3D打印技术开始在各个领域得到广泛应用。1996年,Autostrade发布了全球第一台商业化个人用的桌面型立体光固化成型机,标志着3D打印技术进入大众视野。2009年,FDM技术的专利失效,推动了基于RepRap项目的桌面级3D打印机的快速发展。这些技术革新使得3D打印设备变得更加普及和易用。 4.现代应用和未来趋势 进入21世纪,3D打印技术在医疗、航空航天、汽车设计等领域得到了广泛应用。2019年,美国加州大学圣迭戈分校利用3D打印技术制造出模仿中枢神经系统结构的脊髓支架,帮助大鼠恢复了运动功能。2020年,中国首次在太空中进行了3D打印实验,展示了3D打印技术在极端环境中的应用潜力。 5.技术和市场的发展趋势 近年来,3D打印技术不断进步,材料和工艺的不断创新使得其应用范围更加广泛。连续纤维增强复合材料、多激光SLM金属等技术的发展,使得3D打印在直接制造和批量生产中展现出巨大潜力。未来,随着材料性能的提升和打印效率的提高,3D打印技术有望在更多领域实现突破和应用。 Industrial Policies 我国增材制造技术于上世纪 90 年代初起步,后续为推动产业发展,国家先后颁布了一系列法规政策,将增材制造列入战略层面,并且将 SLM、SLS 等粉末床熔融工艺及 DED 工艺作为重点方向。 经过多年发展目前我国总体科研和技术与世界先进水平接近,其中金属高性能增材制造技术处于世界先进水平。 表:我国支持 3D 打印行业的政策梳理 3D打印(增材制造)上游主要包括增材制造装备零部件、三维扫描设备、增材制造软件系统、专用材料生产工艺及设备等; 中游是以3D打印设备生产厂商为主,大多亦提供打印服 务业务及原材料供应,在整个产业链中占据主导地位; 下游行业应用已覆盖航空航天、汽车工业、船舶制造、能源动力、轨道交通、电子工业、模具制造、医疗健康、文化创意、建筑等各领域。 图:增材制造产业链全景图

在新质生产力加速重构全球制造业格局的背景下,增材制造技术正以颠覆性创新推动产业跃迁。2026上海国际增材制造应用技术展览会(AM CHINA 2026)将于2026年3月24-26日 在国家会展中心(上海)1.1馆 & 2.1馆 盛大启幕! 同期联动粉末冶金展、先进陶瓷展、磁性材料、粉体加工展。五展协同,总规模可覆盖55,000㎡超大展区,达到80,000+人次专业观众。展会将携手1,000+家 中外名企,此次盛会将打开通向万亿级市场的战略窗口,打造新材料与先进制造领域的资源整合平台,推动生产生态重构,精准链接全产业链资源,共促行业高质量发展。 现【观众预登记】正式开启,免费登记通道将于3月23日晚上12:00正式关闭,提前预登记免费领取电子参观证!识别下图了解更多: 提前预登记,免费领取电子参观证 *免费领票通道截止至3月23日晚24时 声 明:文章内容来源于机械小子98。仅作分享,不代表本号立场;图片非商业用途。如有侵权,请联系小编删除,谢谢!
732225485





沪公网安备31011802004704